Функциональный генератор инверсного построения
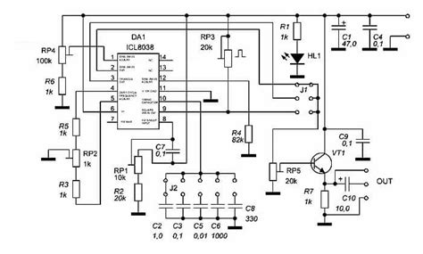
Функциональный генератор на IC 8038
Микросхемы для функциональных генераторов
Функциональный генератор на max038
РадиоКот :: Простой аналоговый функциональный г...
Что такое функциональный генератор, и как им по...
Функциональный генератор на Icl8038 своими руками
Схема функционального генератора » Схемы электр...
Функциональный генератор. Преобразование синуса...
РадиоКот :: Простой функциональный генератор.
Генератор сигналов функциональный генератор сво...
Радио-конструктор - Генератор Функциональный K2...
Функциональный генератор на одной микросхеме. -...
Схема функционального генератора » Вот схема! -...
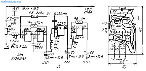
Функциональный генератор импульсов (176ЛА7)
Генератор функциональный AKTAKOM ADG-4401 купит...
Функциональный генератор своими руками
ФУНКЦИОНАЛЬНЫЙ ГЕНЕРАТОР - презентация, доклад,...
Генератор функциональный AKTAKOM АНР-1120 купит...
Функциональный генератор на 1 микросхеме MAX038...
ФУНКЦИОНАЛЬНЫЙ ГЕНЕРАТОР | МОДЕЛИСТ-КОНСТРУКТОР
Схемы функциональных генераторов на микросхемах
Низкочастотный функциональный генератор.
Функциональный генератор схема
Генератор функциональный AKTAKOM АНР-4305 купит...
Г6-46 генератор функциональный - купить в интер...
Функциональный генератор сигналов - прямоугольн...
Простой функциональный генератор • HamRadio
Функциональный генератор на ардуино
Функциональный генератор звукового диапазона
Функциональный генератор сигналов: Функциональн...